
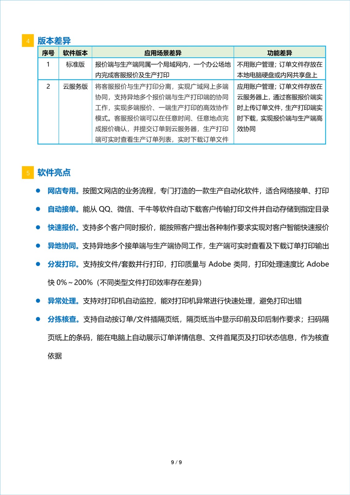
將客服報價與生產輸出分離,實現廣域網上的多端協同,支持異地多個報價端與生產輸出端的協同工作,實現多端報價、一端生產輸出的高效協作模式。客服報價端可以在任意時間、任意地點完成報價確認(利用此特性,可以廣泛使用自由職業或無業人員充當報價人員,大大降低報價端的人工成本),並(bing)提(ti)交(jiao)訂(ding)單(dan)到(dao)生(sheng)產(chan)輸(shu)出(chu)端(duan)的(de)係(xi)統(tong)後(hou)台(tai)雲(yun)服(fu)務(wu)器(qi),生(sheng)產(chan)輸(shu)出(chu)端(duan)可(ke)實(shi)時(shi)查(zha)看(kan)生(sheng)產(chan)訂(ding)單(dan)列(lie)表(biao),實(shi)時(shi)下(xia)載(zai)訂(ding)單(dan)文(wen)件(jian),利(li)用(yong)超(chao)級(ji)打(da)印(yin)終(zhong)端(duan)以(yi)串(chuan)行(xing)或(huo)多(duo)種(zhong)並(bing)行(xing)打(da)印(yin)方(fang)式(shi)高(gao)效(xiao)完(wan)成(cheng)打(da)印(yin)輸(shu)出(chu)。










